| 产品名称:flexcell细胞牵张拉伸板选择选购指导,如何选购选择flexcell细胞牵张拉伸板?如何选购选择flexcell细胞牵张拉伸培养板?怎么flexcell细胞牵张拉伸培养板? |
| 品牌: |
| 货号: |
| 价格:询价 |
| 联系人:李先生 |
| 电话:18618101725 |
美国Fl excell Tension Plus System (2000T/3000T/4000T/5000T/6000T/) 细胞或组织牵张拉伸培养与实时观察分析系统具有一机多维度力学加载能力,即同一台仪器可以进行单轴向、等边轴、2D/3D 多维度静态或动态牵张拉伸,满足各种不 同实验设计需求。
近客户电话反应搞不清楚包括单轴拉伸、等边轴拉伸、2D和3D拉伸到底什么区别,以及各自应用场景,为了便于精准科研、丰富实验设计,现把适用flexcell牵张拉伸仪各种细胞牵张拉伸模式及配套的flexcell各种牵张拉伸板选择指导整理如下: 一、flexcell 6000T牵张拉伸系统提供uniflex 2D单轴向牵张拉伸、bioflex 2D细胞等边轴牵张拉伸、tissue train line 3D单轴向牵张拉伸、Tissue Train? Circular 3D等边轴牵张拉伸
Flexcell 6000T Tension system一机多维度力学加载单轴、等边、2D/3D多维度牵张加载加载
Flexcell 6000T Tension system 2d/3d单轴拉伸、等边轴拉伸原理图
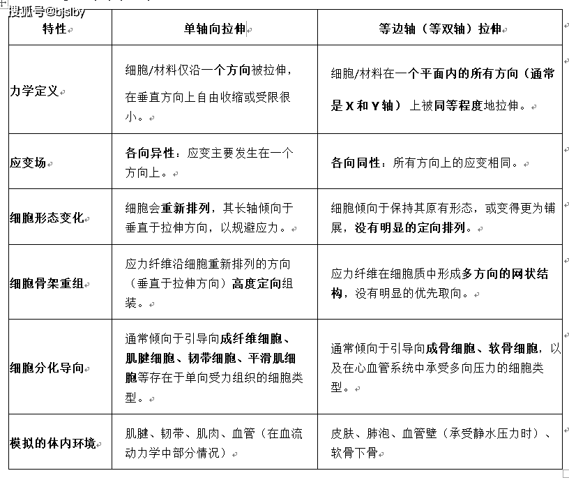
Flexcell 6000T Tension system 的2d/3d单轴拉伸、等边轴拉伸培养板系列 指导一、单轴向即uniaxial和等边轴即equiaxial拉伸刺激加载的区别及各自的应用场景有哪些?细胞单轴向拉伸和等边轴(等双轴)拉伸是两种常用的力学刺激模式,它们模拟了体内不同生理或病理条件下的力学环境。下面详细解释它们的区别、细胞响应以及各自的应用场景
总结 使用flexcell细胞拉伸刺激系统选择单轴向还是等边轴拉伸,完取决于您想要模拟的体内生理或病理环境。 · 如果您关注的是肌腱、韧带、定向排列的平滑肌等组织,目标是让细胞定向排列并形成有序的细胞外基质,那么单轴向拉伸是更合适的选择,需要选购flexcell 2D uniflex系列 单轴定向拉伸培养板或tissue train line 3D单轴向牵张拉伸培养板
flexcell 2D uniflex系列 单轴定向拉伸培养板 图
tissue train line 3D单轴向牵张拉伸培养板 图 · 如果您关注的是皮肤、骨、软骨、肺泡或承受静水压力的心血管组织,目标是研究细胞在均匀扩张下的增殖、分化或炎症反应,那么等边轴拉伸是更理想的工具,需要选购flexcell 2D bioflex系列等边轴拉伸培养板或Tissue Train? Circular 3D等边轴牵张拉伸培养板:
flexcell 2D bioflex系列等边轴拉伸培养板 图
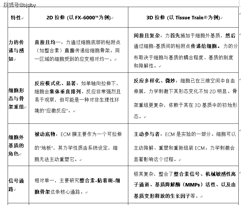
flexcell Tissue Train? Circular 3D等边轴牵张拉伸培养板 图 三、flexcell 2D与3D拉伸刺激加载的区别及各自的应用场景介绍1. flexcell 2D拉伸 o 培养模式: 细胞在二维的、平面的、可变形膜上生长(如硅胶膜或弹性塑料膜)。 o 加载方式: 系统通过真空拉伸该平面膜,使其发生单轴向、等双轴或循环应变。生长在膜上的细胞随之被拉伸。 o 核心特点: 细胞与环境(培养基/空气)直接接触,细胞间连接主要是平面的。 2. Flexcell 3D拉伸 o 培养模式: 细胞被包裹在三维的、具有厚度的水凝胶中(如胶原蛋白、纤维蛋白胶)。这个水凝胶被浇注在两个固定锚之间。 o 加载方式: 系统通过移动两个锚,直接拉伸整个水凝胶构件。包裹在三维基质中的细胞因此受到间接的、通过基质传递的力学刺激。 o 核心特点: 细胞被完包裹在三维细胞外基质中,细胞间连接是立体的、多方向的。
现代研究趋势: 越来越多的工作采用 “由简入繁” 的策略:先在2D系统(FX-6000?) 中发现关键的分子靶点和机制,然后在3D系统(Tissue Train?) 中验证该机制在生理相关环境下的有效性和重要性,从而将基础发现向临床应用推进。 世联博研一站式国际前沿细胞力学(细胞应力加载培养、流式高通量细胞实时形变与机械特性综合表征、细胞牵引力高通量检测分析、细胞收缩力高通量检测分析)、细胞力学-电生理(力电耦合刺激与成像记录)、力电微环境人体多功能器官芯片、组织材料微观力电特性检测分析、动作实时捕捉与分析(运动力学)、3D打印(生物打印、电子材料打印、金属打印、陶瓷打印)、电纺丝、细胞微环境(力、电、气、PH、微图案、微通道、几何空间、微结构水凝胶及其多条件耦合)调控装置、肿瘤细胞交变磁场热疗检测分析、单细胞双层乳化液滴制备与功能分析、自动化规模细胞培养监测等科研设备代理与技术交流 13466675923。 |